云雀科技,助力企业成长数据防泄漏系统采用第三代成熟的加密技术,结合内存保护和进程指纹技术,保证用户机密信息实时加密的同时,又不影响用户在公司内部对加密后的数据的使用习惯。同时,AES+RC4 160位混合加密算法,使得加密文件被破解的几率几乎为零。











本着简单易懂的原则,现将数据防泄漏系统的相关功能做如下介绍:
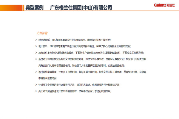
1.加密方式:软件安装后,通过设置加密文件类型的方式,对电脑上现有文件做加密防护,后期电脑上有同类型文件生成,编辑完保存时会自动进入加密状态。加密后的文件,在公司内部大家可以正常使用,没有人授权的情况下,员工不论通过什么方式私自把资料带离公司,到其他电脑上打开都是乱码看不到的。
2.监控审计:软件安装后,根据公司实际情况可以设置一个或者多个审批人,没有经过审批的文件员工私自发出去是打不开的。因工作需要外发的,软件会做详细的审批记录,包括:时间,申请人是谁,审批人是谁,审批的文件内容等。管理者可以随时查看这些审批记录。
3.内部权限分配:加密后的文件可以在公司内部所有安装了加密软件的电脑上打开,也可以根据公司的不同需求设置不同的权限策略,如果不希望不同部门之间不能查看相互的加密文件,可以把查看权限独立设置,在此设置基础上临时有某个文件想给大家都能看到,只需要个这个文件一个单独的追加授权就可以了。
4.文件外发功能:根据不同客户情况,可以选择不同方式外发
A.解密外发:因工作需要外发给客户的加密资料,通过审批人审批解密后再发给客户,客户才能看得到文件内容。因为文件解密后就是普通文件了,所以发出去之后的安全风险不可控。
B.外发包外发:把需要外发的加密文件经审批人审批后,制作成外发包,在外发包里面可以对接收方做权限限制,包括打开次数以及是否可以修改,打印等。在满足工作需要外发的同时,这种外发方式可以最大限度保证外发出去的资料的安全。
5.U盘拷贝权限:根据人员职位不同,可以分别给到不同的拷贝权限,包括:禁止拷贝(同时不影响像无线鼠标这样的非移动存储设备的使用)、允许拷贝但是考到U盘的资料强制加密。
6.打印权限控制:可以根据需要分别设置每个员工是否可以打印。
7. 出差(移动办公)权限:
没有人授权的情况下,笔记本私自带离开公司,上面的加密文件就都打不开了,为了满足客户的出差需求,外出人员出差前,可以给到他一定的离线权限:在设定时间内,出差人员除了可以打开笔记本上的加密文件外,是否可以对加密文件进行编辑、修改、打印等权限可以一并先设置好,笔记本带出去才可以用。因为外带的电脑里面的文件是加密状态,所以不用担心员工在出差过程中的拷贝或者外发风险。
8.移动审批
审批人外出时可通过手机处理员工解密申请。(暂不支持查看源文件,审批人可事后在企业管理端审计日志中查看先前审批的文件)